北海道冬季自由行攻略|9大必去景點!
12-2月來北海道,這幾個景點勸你謹慎去❗️
寫給即將去北海道的姐妹,好玩的景點真的炒雞多,不認真篩選一週都玩不過來😭新手去北海道不知道那些景點值得去,直接抄作業不踩雷💯✅還有北海道經典遊玩線路,碼住🐎
✅必達卡景點
📍美瑛青池 白金清池曾經被國家地理的攝影師所拍攝,成爲MAC系統的默認桌面之一

📍白鬚瀑布 冬天的白鬚瀑布會以冰瀑的形式展現出來。這裏有獨特的瀑藍水

📍精靈露臺 冬天飄雪的冬夜,溫暖的燈光照亮整個森林精靈露臺,幸運的話還可以看到小狐狸。

📍小樽船見阪 電影《情書》的取景地之一。 📍小樽運河 因電影《情書》而聞名,四季景色各不相同,尤其以冬季蕞別緻。

📍天狗山夜景 在山頂可以俯瞰小樽全城,天狗山的唯美雪景也是經典電影《情書》的取景地。

🌊 破冰船冒險
這是北海道道東地區獨有的冬季奇觀。每年1月下旬至3月,你可以從網走或紋別港出發,乘坐特製的破冰船駛入鄂霍次克海的流冰區。聽着冰層在船底咔嚓碎裂的震撼聲響,看着一望無際的白色冰原,如果運氣好,還能看到趴在流冰上休息的海豹或盤旋空中的白尾海雕,充滿探險的樂趣。

🌋 登別地獄谷
即使在寒冬,這裏也瀰漫着由溫泉蒸汽形成的白色煙霧,與四周的白雪形成詭異而震撼的景象。硃紅色的岩石與蒼白的雪地、蒸騰的熱氣對比強烈,尤其在傍晚燈光亮起後,宛如真正的“地獄”景象。這裏是登別溫泉的源頭,參觀完後可以去山下的溫泉街泡湯,體驗冰火兩重天。

❄️ 小樽運河
小樽運河是你列表中浪漫懷舊風情的代表。冬季,運河邊的石造倉庫蓋上厚厚的積雪,復古的煤油路燈在日落後點亮,投射在雪地與運河水面上的光影格外溫柔。你可以沿着運河散步,也可以搭乘觀光船,從不同角度欣賞這幅冬日畫卷。

💧 洞爺湖
作爲日本最北的不凍湖,洞爺湖在冬季也不會結冰。湖面在雪山的環抱下顯得格外寧靜,你可以沿着湖畔散步道欣賞雪景,也可以乘坐觀光船遊湖,或搭乘纜車上昭和新山,俯瞰被白雪環繞的湛藍湖面全貌。

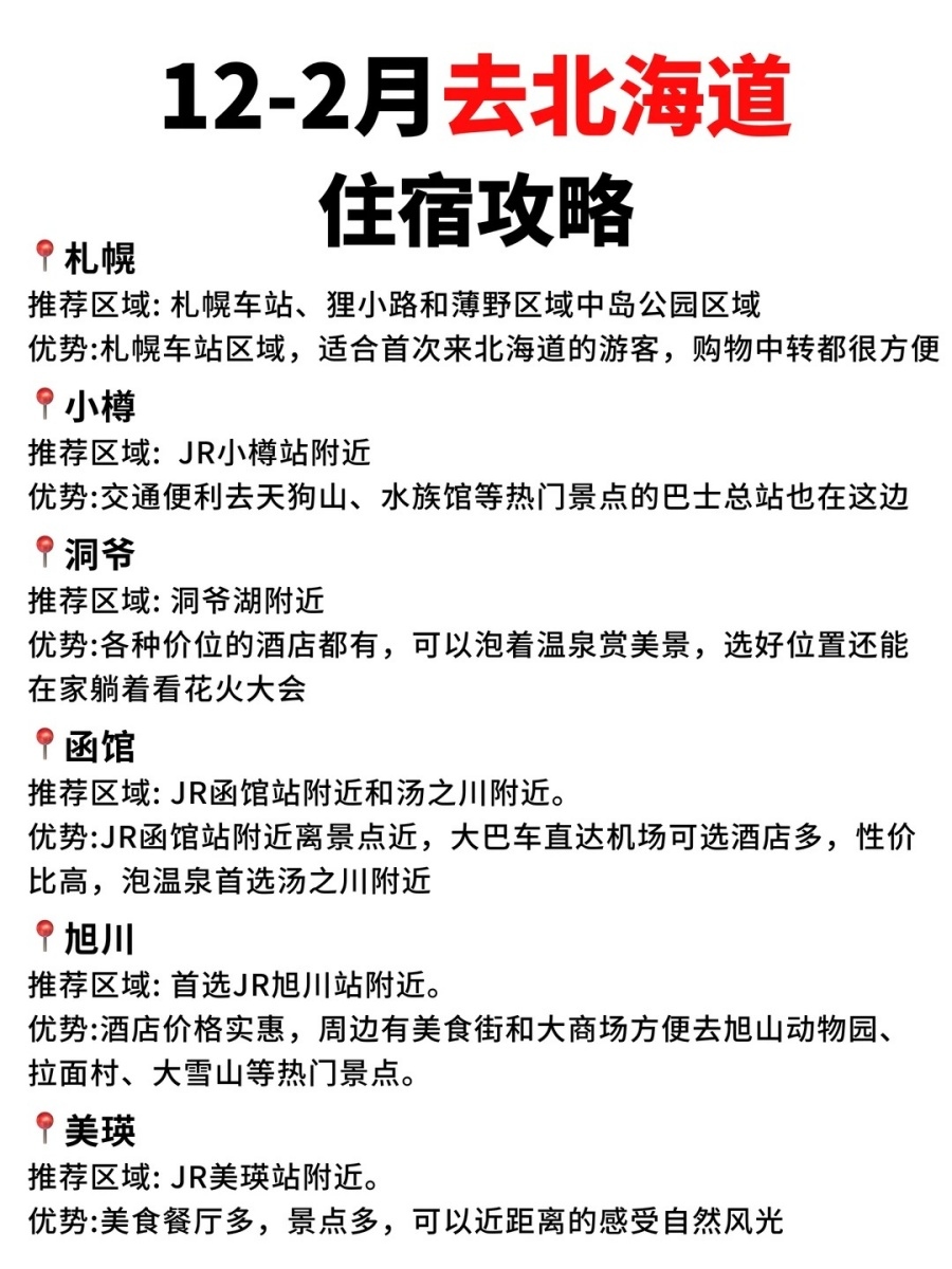
💡 貼心提示:北海道住宿攻略都整理在下方圖片裏啦,直接對照選不踩坑!


