雙月灣保姆級攻略|一張圖吃透所有玩法,收藏這篇就夠了!
還在為雙月灣的複雜地形和分散景點頭痛嗎?別再東拼西湊看零散攻略了!這份「作弊級指南」將用一張圖的邏輯,幫你把東海岸日出的熱烈與西海岸日落的溫柔徹底分開,連同必逛地標的費用與特色一網打盡。跟著這張圖走,雙月灣的山海浪漫,被你狠狠拿捏。

🌅 東海岸:粗獷黑沙與清晨的儀式感
核心玩法:追日出、礁石酒吧、高階文藝
如果你住在虹海灣一側,清晨的鬧鐘絕不能錯過。這裏的沙灘並非傳統的細軟白沙,而是帶著粗獷質感的黑沙。當第一縷陽光刺破海平線,踩在微涼的沙礫上,你能感受到一種原始而有力的甦醒。
看完日出,別急着離開。順道去打卡雙月灣的頂流地標——礁石酒吧(門票約98元/人,常含飲品)。它大膽地建在海中央的礁石群上,臨海而坐,腳下是洶湧拍岸的浪花。在這裏,浪聲不再是背景噪音,而是佐酒的韻腳,每一口呼吸都帶著鹹濕的自由。

🌇 西海岸:細膩白沙與電影級日落
核心玩法:等日落、情人堤、免費浪漫
與東岸的硬朗截然不同,西海岸(萬科雙月灣一側)擁有極其細膩的沙質,踩上去如同雲朵般柔軟。這裏是日落的主場,光線在傍晚變得極度溫柔。
必去免費機位:
情人堤:這條筆直伸向大海的長堤,是情侶的聖地。在晚風裏散步,看夕陽把兩個人的影子拉長,浪漫值直接爆表。
淺澳沙灘:相對小眾,沒有過度的商業開發,保留了海灘最原始的自由感。這裏的每一幀日落,都像是文藝電影的截圖,無需濾鏡。
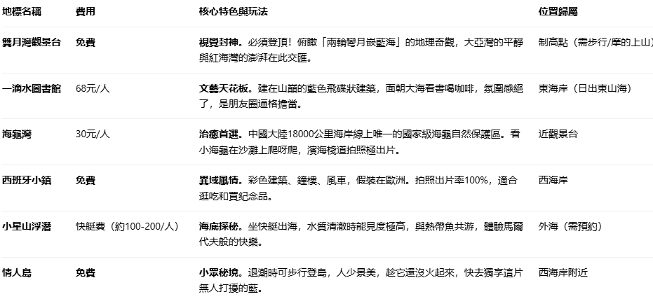
🏖️ 必逛地標全解析(一張圖看懂)

💡 終極行程建議(避坑指南)
住宿選邊站:想熱鬧、看日出、玩酒吧選東海岸(虹海灣);想安靜、看日落、親子遊選西海岸(萬科)。
交通心法:雙月灣內部打車方便,但觀景台自駕車通常無法直達山頂,需在停車場換乘當地摩的(約10-15元/人)或步行30分鐘。
費用陷阱:一滴水圖書館和礁石酒吧門票較貴,且常需預約,建議確定行程後提前購票,避免現場排隊或售罄。
浮潛看天:小星山浮潛極度依賴天氣,只有大晴天水才清,陰雨天去了只能看渾水,慎選。
快把這張「心智地圖」收藏好,下次來雙月灣,直接打開照著玩,絕不走冤枉路!

